5月1日開始實施!交通部發布營運載貨汽車安全技術新
2018-04-08 15:50:00類型:轉載來源:卡車人作者:睡睡先生
近日,交通運輸部發布行業標準《營運貨車安全技術條件 第1部分:載貨汽車》(JT/T 1178.1-2018),自2018年5月1日正式實施。

行業相關:
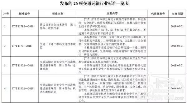
在發布的26項交通運輸行業標準中,《營運貨車安全技術條件 第1部分:載貨汽車》規定了載貨汽車的整車、制動系統、安全防護、載荷布置標識與系固點、報警與提示等安全技術要求和試驗方法。
本部分適用于N1類、N2類和N3類載貨汽車,不適用于牽引貨車和半掛牽引車,并于2018年5月1日起開始實施。
以下為公告原文:






營運載貨汽車安全技術標準的發布,有助于構建新時代交通運輸營運車輛安全標準體系,推動營運車輛裝備標準化、現代化。進一步提升營運貨車本質安全性能,在減少道路運輸安全生產事故,切實保障人民群眾生命財產安全方面將發揮積極作用。


標簽: 交通部 載貨汽車 技術
熱門文章
- 冠軍選手來了!看運多多·傲運... 2023-08-01
- “清一色綠色軍團”,“鐵粉”... 2023-08-01
- 復購6輛奔馳卡車!魏國清用高端... 2023-07-31
- 對話遠程:如何用五年 成為首... 2023-06-02
- 淄博燒烤爆火VS大運V9熱銷的密... 2023-05-25
- “挖呀挖”火爆源于美好 大運V... 2023-05-24
- 現代商用車關懷服務行動 駕駛... 2023-05-15
- 深度定制 煥新而來 歐航歐馬... 2023-05-15
- 擎領未來 濰柴新能源商用車新... 2023-05-15
- 楊師傅:結緣汕德卡G7S燃氣車 ... 2023-04-28





